歲暮天寒,時序更迭。當舊年的光影悄然收卷,新歲的曦光已隱約可見。回望這一年,學校各項工作在傳承中創新,在沉淀中勃發。值此,我們推出2025年學校多領域工作系統梳理與盤點。這組系列文字,既是對過往足跡的忠實映照,也是一份向全體師生、校友及關心學校發展的各界友人提交的“時光答卷”。今天推出第四篇——科研工作巡禮。讓我們循著這些文字,共同重溫那些值得銘記的瞬間,汲取前行的力量,并沉淀思考,為新一年的出發蓄能。
2025年,北京體育大學堅持以習近平新時代中國特色社會主義思想為指導,緊密圍繞教育強國、體育強國、健康中國等國家重大戰略,以“雙一流”學科建設為引領,系統推進有組織的科研體系建設。全年學校在戰略咨詢、重大項目、前沿成果、機制創新、社會服務等方面取得豐碩成果,為實現高水平科技自立自強和體育事業高質量發展提供了有力支撐。
強化戰略引領,提升決策服務能力
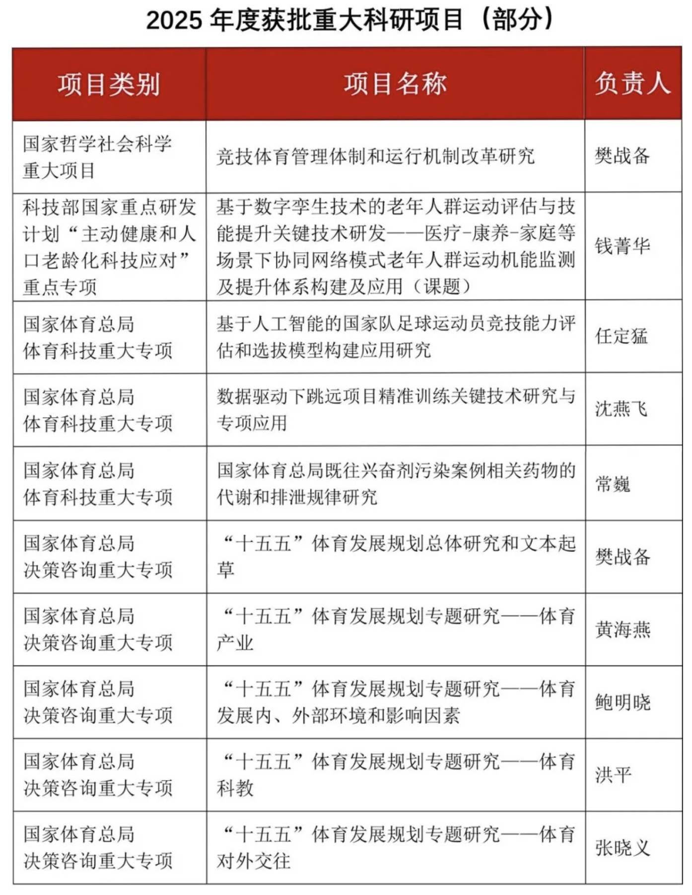
學校立足國家體育發展全局,聚焦競技體育、全民健身、體育產業、體育外交等關鍵領域,積極承擔國家級重大科研任務。全年獲批各類科研項目200余項。學校深度參與國家“十五五”體育發展規劃的總體研究與專題起草工作,在國家體育頂層設計中發揮智庫核心作用。

中國體育發展研究院作為國家體育總局重要智庫平臺,持續增強在競技體育、“三大球”振興、全民健身與國際體育事務等方面的決策支持能力。2025年,學校二十余篇決策咨詢報告獲中央、省、市領導肯定性批示,其中研究院編制報送《體育發展要報》10期,4篇獲黨中央、國務院領導批示,政策影響力顯著提升。

堅持卓越導向,推動高水平成果產出
學校科研產出質量攀升,以第一單位在高質量學術期刊發表論文400余篇,出版學術著作30余部。尹杰副教授在《美國科學院院刊》(PNAS)發表運動想象神經機制研究成果,標志著基礎研究登上國際頂級學術舞臺。卞亦瑄、周鑫淼、董逸帆等多位科研人員亦取得標志性科研成果。

國家體育總局運動應激適應重點實驗室-心理學院尹杰老師團隊在《美國科學院院刊》PNAS發表論文
知識產權創造量質齊升,科技成果轉化中心牽頭完成《體育領域虛擬技術專利分析報告》與《運動健康促進科技專利分析報告》,面向各院系啟動專利布局專項指導服務。全年提交發明專利45項、實用新型專利21項、外觀專利4項、軟件著作權8項,已獲批專利51項,其中發明專利占比達64%,彰顯了學校科研成果的原創性與應用價值。

深化改革創新,完善科研治理體系
學校完成第十屆學術委員會換屆,新一屆學術委員會以石麗君教授為主任委員,結構更合理,代表性更為廣泛。換屆后的學術委員會積極履行學術審議、咨詢、評價和監督職能,審議通過多項重要科研管理制度,推動學術治理體系更加規范、高效。

強化學校科研機構的管理與建設,制定《科研機構管理辦法》,加強了對省部級、校級科研平臺的規范管理與效能評估。學校制定并實施《科研成果分類分級辦法》,對155項高水平成果進行認定,覆蓋全校28個科研單位,超過170位科研人員獲得激勵,有效激發了創新活力。


聚焦實戰需求,強化奧運科技攻關
學校組織多支學科交叉融合的科研團隊持續為米蘭冬奧會及洛杉磯夏奧會的備戰工作提供科技服務。全年共計承擔30余項各類科技服務項目,從傷病防治、運動康復機能監控、體能訓練、運動營養心理調控、技戰術分析、數據管理分析以及信息情報收集等多個方面,為“總局633發展戰略”提供全方位的科技服務保障。獲批國家體育總局重大科技項目4項、國家體育總局運動醫學科技創新項目2項、國家體育總局委托奧運備戰專項課題20項,以及國家體育總局科技創新項目6項。


數據驅動下跳遠項目精準訓練關鍵技術研究與專項應用

心理團隊服務保障國家隊奧運備戰
面向人民健康,服務健康中國建設
學校積極響應“體重管理年”行動與積極應對老齡化國家戰略,推動科研成果服務全民健康。邱俊強教授團隊積極助力“體重管理年”行動,構建了我國首部系統化、循證化的超重和肥胖人群運動處方指南-《中國超重和肥胖人群運動處方指南》,為臨床、社區與運動健康管理提供標準化決策依據,助力健康中國建設。錢菁華教授團隊獲批科技部國家重點研發計劃“主動健康和老齡化科技應對”重點專項課題《醫療、康養、家庭等場景下協同網絡模式老年人群運動機能監測及提升體系構建及應用》,針對老年人運動機能需求,融合技術與理念,構建老年人運動機能管理體系。相關成果在促進主動健康、優化健康服務體系方面發揮了示范作用。



優化學術生態,交流氛圍日益濃厚
學校高度重視科研人才隊伍的能力建設與學術交流。通過舉辦“提升科研能力,規范科研管理”系列培訓,系統強化了科研人員的項目申報、經費管理及學術規范意識。編制的《體育科研動態》內刊,成為傳播前沿資訊、推介校內成果的重要信息平臺。

積極搭建高水平學術對話平臺,建立北體 - 克羅地亞薩格勒布大學高水平運動表現聯合實驗室這一國際聯合實驗室。全年主辦或承辦了“運動與健康中國2030”國際論壇、冬奧文化與冰雪經濟發展國際論壇、世界籃球論壇、歐亞體育產業國際論壇等十余場具有重要影響力的品牌學術活動,并支持各學院舉辦各類講座、沙龍120余場,形成了活躍、開放、跨界的學術交流生態。




北京體育大學將繼續堅持“四個面向”,以服務國家戰略為己任,進一步強化有組織科研,深化體制機制改革,促進產學研用深度融合,持續提升原始創新能力和服務貢獻能級,為加快建設體育強國、教育強國,推動人類體育科技文明進步貢獻更多的“北體智慧”與“北體力量”。