
各有關單位、學會會員:
為進一步推動我國體育經濟與價值管理理論研究的創新與發展,集中展示廣大專家、學者的最新科研成果,中國技術經濟學會體育經濟與價值管理分會擬于2019年11月中旬在北京體育大學舉辦“第三屆全國體育經濟與價值管理學術會議”,全面反映體育產業理論研究新進展,深入剖析體育產業發展新動態,重點把脈國家體育產業政策新方向。
本次會議的主題是:新進展?新動態?新方向。本屆會議將采用大會報告、專題報告和書面交流等方式進行學術交流,來自國內外體育產業領域重要的專家學者等將出席本次學術會議。
除此之外,我們還將設立全新版塊——權威期刊主編面對面。擬邀所有體育核心期刊以及母學科期刊的主編出席會議,包括《管理世界》《科研管理》《經濟管理》《經濟與管理研究》《體育科學》《北京體育大學學報》《上海體育學院學報》《體育學刊》《首都體育學院學報》《西安體育學院學報》等。大會入選論文將匯編成《論文集》,同時向論文作者頒發論文錄用證書(一級學會),優秀論文將向經濟與管理類期刊以及體育類核心期刊推薦發表。現將征文的有關事宜通知如下:
一、征文范圍
征文指南并非論文題目,僅為選題提供參考,應征者可從不同層面、不同視角確定具體論文題目。
1.職業體育賽事綜合效益評價體系研究
2.中國職業聯賽發展水平的評價指標體系構建
3.體育競賽表演產業專業化、品牌化、融合化發展
4.體育賽事的價值評價標準及模型構建
5.大型綜合賽事改革創新發展研究
6.職業體育俱樂部無形資產的價值提升研究
7.職業體育俱樂部及職業聯賽的治理模式研究
8.體育組織治理模式創新
9.全國性單項體育協會實體化改革與創新發展
10.體育賽事中的新媒體傳播與公共關系研究
11.體育版權價值提升及對策研究
12.冬奧后冰雪場館運營模式創新
13.2022冬奧會管理體制與機制創新
14.2022冬奧會治理模式創新
15.中國體育企業競爭力與競爭優勢研究
16.體育企業的決策評估模型研究
17.體育企業商業模式創新
18.體育制造業的轉型升級
19.體育產業政策的效果評價
20.體育消費政策評價體系構建
21.體育法制建設與產業促進
22.國家體育產業示范基地產業鏈構建
23.體育小鎮的科學規劃及創新發展研究
24.體育特色小鎮發展思路及路徑選擇研究
25.體育場館的智能化改造研究
26.智能化體育場館、設施、器材的研究與應用
27.體育產業價值的基本理論、方法與技術研究
28.體育產業價值創新的應用及案例研究
29.體育產業發展新模式、新動能與新格局
30.體育產業價值創新發展研究
31.體育產業園區功能設計及價值實現
32.傳統產業向體育產業轉型的創新推進
33.體育產業協同創新
34.體育產業發展機制創新研究
35.體育產業供給側結構性改革
36.體育產業人才培養與社會經濟發展研究
37.國內外體育產業發展比較優勢研究
38.人工智能、大數據、區塊鏈、物聯網等在體育產業中的應用研究
39.體育與科技、文化、傳媒、健康、養老、旅游等行業的融合與創新
40.體育與醫療深度融合的體制機制研究
41.體育消費促進等相關研究
42.青少年體育發展的價值創新研究
43.體育智庫的價值分析與價值提升研究
44.體育品牌國際影響力提升研究
45.體育資源整合及優化配置研究
46.體育“共享經濟”的創新發展與價值提升
47.體育經濟與價值管理相關研究。
48.電子競技產業的商業模式研究
49.電子競技產業的供應鏈研究
50.電子競技產業發展趨勢研究
二、征文要求和說明
(一)每位作者以第1作者身份報送論文限2篇。
(二)論文全文、附頁格式及投稿方式要求:
1、文章內容要圍繞征文范圍,提倡實用性、創新性和前瞻性,且未在國內外學術期刊發表過,文責自負。未被采用的論文恕不退稿。
2、附頁上需寫明論文題目、第一作者姓名、性別、職稱、職務、工作單位、詳細聯系地址、郵政編碼、辦公電話、本人手機號碼、電子信箱。
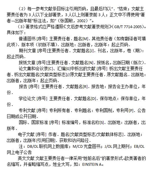
3、論文格式同《技術經濟》期刊,具體請參見附件。
4、投稿方式:請作者將論文電子版以Word格式通過E-mail發到投稿郵箱(tiyujiazhiguanli@163.com),本次會議不接受紙質郵寄的稿件,電子郵件主題請標明“(作者姓名):第三屆全國體育經濟與價值管理學術會議投稿”字樣。
(三)投稿截止日期:2019年10月18日。
(四)錄取結果公告日期:2019年10月25日。
(五)論文不收評審費,錄取后會務費將在正式錄用通知中另行告知。
三、投稿聯系方式
聯系人:姜璐瑤 楊姝
四、其他
后續論文錄取及有關事宜屆時通知,請各單位、個人及時關注相關通知。
中國技術經濟學會
體育經濟與價值管理分會
2019年9月27日

